
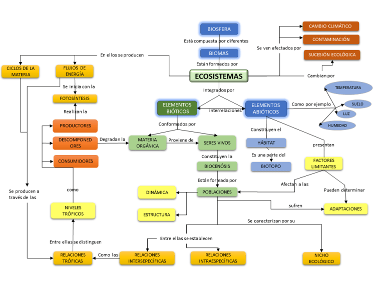
Mapa conceptual elaborado en el desarrollo de la unidad didáctica correspondiente a la unidad formativa MF0804_3- «Estructura y dinámica del medio ambiente».

Mapa conceptual elaborado en el desarrollo de la unidad didáctica correspondiente a la unidad formativa MF0804_3- «Estructura y dinámica del medio ambiente».

Mapa conceptual elaborado en el desarrollo de la unidad didáctica correspondiente a la unidad formativa MF0804_3- «Estructura y dinámica del medio ambiente».
Blog cultural de divulgación artística
agrupación de trabajos de docencia, area personal de cocina
Docente de la Formación para el Empleo
Coleccion de trabajos realizados durante el curso de Docencia de la FP para el empleo
Trabajos curso Docencia FPE
Blog de utilería para espectáculos en vivo
Aprender a aprender
TRABAJOS REALIZADOS PARA EL CURSO DE DOCENCIA PARA LA FORMACION
Trabajos curso de Docencia de la FP para el empleo
Trabajos realizados durante el Certificado de Profesionalidad Formación para el Empleo
Conócete, posiciónate y fideliza. Blog por y para el alumno.
Blog Mario Belinchón
Trabajos realizados en el curso Docencia de la FP para el Empleo
Contenidos de trabajo en el curso de formación de fp para el empleo